

- Подключения бра
- Управления элементами подсветки многоуровневых потолков
- Регулировки основного освещения в квартире
Такой прибор можно купить или сделать своими руками.
Устройства разных типов могут реагировать на:
- Прикосновение пальца к рабочей поверхности
- Приближение руки к сенсору
- Другие изменения условий в комнате (температура, движение, звук, время)
Разновидности
Сенсорный выключатель может быть оснащен дополнительными функциями, его конструкция бывает основана на разных принципах действия. Стоит обозначить 4 популярные модификации:
- С пультом ДУ. Удобно использовать для управления бра, светодиодной лентой и т. д.
- Емкостной. Реагирует на легкое прикосновение. Такое устройство можно сделать своими руками, об этом немного ниже.
- С таймером. Помогает экономить на электричестве, отключая свет, когда в квартире никого нет.
- Бесконтактный. Реагирует на определенные особенности обстановки: звук, изменения уровня освещенности, перепад температур, движение.
Каждую из разновидностей можно оборудовать диммером. С его помощью регулируется яркость освещения в комнате.


Устройство сенсорного выключателя
Вне зависимости от принципа работы, сенсорные выключатели имеют одинаковое строение: все они состоят из четырех основных частей.
- Лицевая поверхность. Иногда за ней устанавливают элемент подсветки.
- Датчик. От его типа зависит принцип действия выключателя.
- Коммутационная схема, преобразующая получаемый сенсором сигнал в электрический.
- Корпус. Он может быть накладной (устанавливается снаружи), или с внутренним монтажом (встраивается в стену).
Модели с плавной регулировкой интенсивности освещения
Если требуется устройство, позволяющее изменять уровень яркости постепенно, стоит обратить внимание на сенсорные выключатели с диммерами. 

Некоторые такие приспособления могут регулироваться с помощью пульта ДУ. Не вставая с кресла можно настраивать яркость бра или светодиодной подсветки.
Сенсорный выключатель с этим устройством продлевает срок эксплуатации ламп накаливания, устраняя эффект резкой подачи напряжения.
Схемы подключения некоторых приборов требуют обязательного наличия блока питания или диммера. Такое устройство выключателя как нельзя лучше подходит для управления контуром светодиодной ленты.
Модели для монтажа светодиодной подсветки
Сенсорные выключатели для светодиодных лент, профилей также называют «диммерами». Они применяются и с другими устройствами, рассчитанными на питание от 12 В.
Диммеры позволяют не только включать или выключать отрезок светодиодной ленты, но и настраивать яркость.
Электронные устройства чаще всего бывают с сенсорным управлением. Их иногда включают в схемы устройства интерьерного LED-освещения для:
- Обустройства подъездов, лестничных пролетов
- Подчеркивания стиля дизайна квартиры
- Оборудования системы «Умный дом»
Многие из них не рассчитаны на 220 вольт, поэтому для бра и люстр нужно подключить отдельные устройства.
Емкостной датчик
Емкостные выключатели света являются более чувствительными. Принцип работы основан на существовании электростатического поля. Оно заполняет также пространство вокруг датчика. Когда емкость в этом поле изменяется (человек подносит руку к выключателю), сенсор срабатывает и включает бра или люстру.
В основе датчика лежит простой конденсатор. Два электрода на поверхности выключателя являются его обкладками. Когда к ним приближается физический объект, емкость конденсатора меняется. Это становится сигналом для включения света.
Каждой модели свойственны индивидуальные особенности. Чувствительность некоторых из них можно настроить в процессе установки.
Как подключить устройство
Каких-либо технических особенностей установки сенсорных выключателей в сети 220 вольт не существует. Могут меняться требования к выбору места.
Например:
- Если устройство поддерживает функцию управления пультом ДУ, то он должен быть виден с зоны отдыха
- Модели, реагирующие на изменение температуры, не следует располагать возле радиатора отопления
Отличаться может схема подключения выключателя для светодиодной ленты.
Важно помнить правила безопасности при работе с электричеством, отключать счетчик. Необходимо закрывать все оголенные провода с помощью изоляционной ленты.
Если прибор накладной, для его установки не придется делать углубление в стене. Процесс подключения такого устройства довольно прост. Каждый может сделать это своими руками.
Как сделать сенсорный датчик
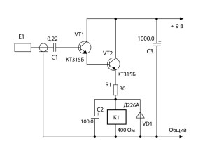
Имея опыт работы с паяльником, и раздобыв некоторые детали, можно создать своими руками простой сенсорный выключатель, рассчитанный на работу в сети 220 вольт. Самая простая схема выглядит так:


Конденсатор C3 использовать не обязательно.
Итак, для создания сенсорного выключателя своими руками понадобятся такие детали:
- Сопротивление на 30 Ом
- Транзисторы КТ315 (два)
- Электролитический конденсатор (100 мкф, 16 В)
- Простой конденсатор (0,22мкф)
- Полупроводник Д226
- Мощная батарейка или блок питания (выходное напряжение 9 В)
Все это нужно спаять согласно схеме. В подходящем по размеру корпусе (можно использовать старый накладной выключатель) делается отверстие на лицевой части. В него выводится провод. Для работы сенсорного выключателя света схему нужно подключить к блоку питания, а проводок присоединить к металлической пластинке, которая будет закреплена на передней плоскости самодельного устройства.
Скорее всего, создание накладного сенсорного выключателя своими руками обойдется дешевле, чем покупка настоящего. Получившийся прибор вполне можно использовать для подключения подсветки в доме.
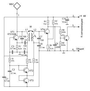
Емкостной выключатель своими руками
Емкостной выключатель света, сделанный своими руками, вполне может быть использован для устройства подсветки из светодиодной ленты или управления лампами люстры. Он также может быть накладной или встроенный в стену. Схема является не настолько простой, как предыдущая.


Датчик WA1 реагирует на приближение ладони. Емкость вносится в колебательный контур на транзисторе VT 1 и меняет его частоту.
Сопротивления R6 и R7 нужны для стабильной работы устройства при скачках напряжения от 4 до 10 вольт.
Спасибо за отличные статьи, все прекрасно объяснено и расписано. Доходчиво просто понятно…