На сегодняшний день ассортимент энергосберегающих светильников очень большой. 

Работа осветительного устройства
Люминесцентный светильник (ЛС) – это газоразрядный источник света, в котором, благодаря взаимодействию нитей накаливания и ртути образуется электрический разряд, создающий ультрафиолетовое свечение, которое с помощью люминофора преобразуется в видимый свет. Стоит отметить, что ток, который проходит по нитям, равномерно распределяется по контурам лампы, способствуя шунтированию, уменьшая накал, поэтому данные устройства не нагреваются, что является одним из преимуществ.
Существуют следующие виды люминесцентных осветительных устройств:
1. ЛС с дросселями и стартерами.
Люминесцентные светильники по массовости использования пребывают на пике своей популярности. Они способны экономит до 50% электроэнергии, в отличие от обычных светильников. Для максимального увеличения срока эксплуатационного периода и бесперебойной работы устройства, необходимо использовать такие элементы как стартер и дроссель.


Стартер, аналогично тому, который используют для автомобилей, играет роль пускового механизма. Он нужен, чтобы лампа начала работать. Зачастую, напряжение в момент зажигания значительно выше, чем в сети, поэтому необходим стабилизатор. Также, стартером замыкается и размыкается электронная цепь сети лампы.


Дроссель играет роль трансформатора и способен стабилизировать работу светильника. Он предохраняет люминесцентною лампу от перепадов напряжения и перегревов.
Данный вид характерен и неудобен тем, что при запуске они начинают мигать (данный эффект даёт стартер, он пропускает ток и постепенно разжаривает нити накаливания) первые 2-3 секунды бьют по глазам резкими вспышками света, а потом разжигаются и горят нормально.
2. Люминесцентные лампы без стартера с баланстником.
В отличии от предыдущего вида, в таких устройствах отсутствует стартер. Это позволяет избежать мерцания светильника в первые 2-3 секунды, а запустить его сразу же после включения. Рассматривая схему, можно заметить, что вместо стартера здесь стоит баланстник. Данный элемент относится к пускорегулирующим устройствам, которые ограничивают ток. Но если сравнивать баланстник и стартер, то последний лучше.


3. Энергосберегающие лампы.
Не редко обычные ЛС путают с энергосберегающими, а это не совсем так. Конечно, если сравнивать с лампами накаливания, то любая люминесцентная в разы превосходит их по сроку службы. Но если выбирать между разновидностями ЛС, то среди них есть лидеры продаж – энергосберегающие модели.


Отличительной особенностью этих светильников является их форма, диаметр трубки и пониженное содержание ртути. Благодаря тому, что колба светильника изогнута (за частую она имеет форму спирали), а диаметр – уменьшен, это позволяет экономить электроэнергию на розжиг нитей накаливания, но при этом освещать достаточно большую площадь.
Во всех видах ламп современного типа используют новые технологии, которые обеспечивают надежную обратную связь инвертора, что даёт возможность контролировать силу тока. Инверторы используются в ЭПРА (электронный пускорегулирующий аппарат), что гарантирует их большую долговечность, экономичность и практичность.
Схема энергосберегающих ламп
В зависимости от того, какая именно ЛС, существуют разные виды схем. Рассмотрим распространённую из них для энергосберегающих ламп, чтобы разобраться с её внутренними составляющими.


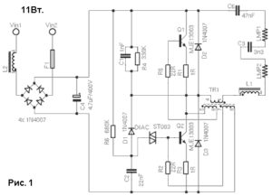
Рассмотрев рисунок, видно что цепи питания включают: L2 (помехозащищающий дроссель), F1 (предохранитель), четырёх диодных мостов 1N4007 и C4 (фильтрующий конденсатор). В свою очередь схема запуска включает следующие элементы: динистора, R6, D1 и C2, в этой же схеме D2, D3, R1 и R3 являются защитой сети. В некоторых лампах эти диоды не установлены.
Как только светильник включают, динистор, R6 и C2 пускают импульс, который подаётся на транзистор Q2, что позволяет его открыть. После этого, диод D1 блокирует эту часть. Далее транзисторы возбуждают TR1 (трансформатор), и таким образом на нити поступает напряжение. Трубка на резонансной частоте загорается и в этот момент напряжение на С3 (конденсаторе) достигает порядка 700 В. После того, как газ ионизируется, С3 (конденсатор) практически шунтируется.
Рассмотрев данную схему, можно разобраться с принципом работы ЛС и его составляющими.
Типичные поломки
Существуют два варианта, при которых лампа ломается:
- Повреждений внутренних составляющих светильника;
- Естественное старение. При выходе лампы из строя необходимо утилизировать ее через специальные пункты приема ртутных ламп.
Ремонт энергосберегающих ламп своими руками возможен, однако многие не рискуют проводить его, предпочитая попросту заменить сломавшееся оборудование. В то же время ремонтировать подобные светильники достаточно легко, главное – определиться с источником проблемы. Рассмотрим наиболее частые поломки.
| Тип поломки | Причина | Способ устранения |
| Постоянное моргание | По тому, как мигает лампа, определяется характер поломи или степень ее износа.
Первой причиной поломки может быть разгерметизация корпуса, что позволяет выходить из основной колбы химический газ, который и дает осветительный эффект. Второй причиной такой поломки может быть перегоранием электродов, которые находятся внутри ламп. Третий вариант, если после включения лампочка загорается, но при этом продолжает мерцать, чаще неисправность заключается неисправности таких составляющих компонентов как дроссель или стартер. Четвёртым вариантом, по которому энергосберегающая лампа мигает после включения может быть даже простые перепады напряжения в сети. Несмотря на то, что практически каждая настольная или обычная лампа имеет защиту, бывают случаи, когда ее недостаточно. Пятым вариантом может быть случай, когда греется проводка.
|
В большинстве случаев оптимальным вариантом является полная замена лампы.
Но на настольной лампе мощностью в 11 ватт устранить неполадки легко, когда она сразу же видна, тогда нужно заменить внутреннюю деталь и всё вернётся в норму. Если же лампа горит одна за одной, обратите внимание на дросселя, на которых мог произойти обрыв проводки. Стоит лишь восстановить проводку или заменить необходимый компонент, после чего проблема будет решена. Однако для этого следует обратить внимание, на такой фактор, как схема энергосберегающей лампы, которая рассматривалась выше. Если допустить ошибку, то возникают серьезные проблемы, решение которых потребует много времени и сил. Лучше проверять проводку на каждом этапе работ тестером. В таком случае настольную лампу 11 ватт легко проверить и ремонтировать. |
| Нагар | Основным признаком износа или поломки может служить нагар, который вызван выгоранием спиралей | При наличии данного признака, восстановлению скорее всего лампа не будет подлежать. В таком случае в светильнике следует заменить лампу и он по-прежнему будет нормально функционировать.
|
| Перегорание нитей накаливания | Основные причины неполадок осветительных приборов:
— проблемы в пускорегулирующем аппарате; — старение лампы; — износ основных пускорегулирующих соединений.
|
Нити сложно спаять самому в домашних условиях, легче заменить данный компонент лампы.
|
| При первом запуске светильника может произойти проблема разрыва цепи в стартер | Это связано с тем, что когда происходит прохождение тока в светильнике, оно является недостаточным для нормального всплеска в ионизации молекул газа. Эта проблема возникает при малом напряжении в сети. | В этом случае стоит направить свои усилия по нормализации напряжения в системе распределения электроэнергии.
|
| После включения лампы, автомат полностью выбивает всю проводку. | Причина, кроется в том, что пробит конденсатор, который подключен параллельно сети. | Такой конденсатор нужно тут же заменить, заодно проверив остальные компоненты с помощью омметра. |
| Лампа не включается | Причиной того, что лампа не включается может быть обрыв дросселя или собственно поломка самой лампы.
|
Для начала — проверить непосредственно дроссель омметром. В случае, когда обрыв не был обнаружен — заменить стартер, и попробовать включить лампу. Если предыдущий вариант не помог, следует проверить саму лампу дневного света. Внимание стоит уделить на нити накаливания. В случае перегорания нити — закоротить ее. Однако не стоит повторять этот процесс сразу с двумя нитями, ведь в таком случае перегорит дроссель.
Также данная проблема может свидетельствовать об неисправности в светильнике при ее старении. Это неисправности в проводке светильника, в патронах подключения ламп и стартера. В этом случае надо рассмотреть вопрос о целесообразности ремонта светильника. |
Советы перед началом ремонта
Совет 1. Перед тем как приступить к осмотру светильника на наличие дефектов и поломок следует подготовить для себя рабочее место и взять инструменты: набор отвёрток, изолента, кусачки, мультиметр (тестер), он измеряет напряжение, тока и сопротивление, а некоторые виды проверяют и конденсаторы, диоды и транзисторы. Данный прибор позволяет проверить дроссель, стартер и непосредственно саму колбу лампы. В большинстве случаев причина кроется в этих элементах, однако возможен вариант с перегоранием вольфрамовой нити накалывания, но это бывает реже. Если таких инструментов нет, то их легко можно купить в любом строительном магазине.
Совет 2. Следует изучить модель лампы и разобраться в её структуре, так как из-за неосведомлённости в этом вопросе можно не вскрыть светильник, а попросту сломать его. На цоколе каждого ЛС указан производитель и модель, поэтому можно легко узнать эту информацию.
Совет 3. Обязательно придерживаться техники безопасности, так как ЛС имеет незначительное количество ртути. Поэтому всё следует делать предельно осторожно.
Отремонтировать балансника своими руками
Отремонтировать лампу своими руками
Ремонт ЛС в домашних условиях предполагает наличие минимальных знаний в электроприборах. Схема энергосберегающей лампы главное условие, при устранении поломок осветительного прибора самостоятельно.
Выше было перечислено основные причины имеющихся неисправностей в лампах дневного света. После того как причина была определена нужно приступать к ее исправлению.
1. Первое и самое главное – обесточьте светильник. Вскрываем лампу. Разбираем корпус и смотрим на внешние дефекты и неисправности, которые заметны невооружённым взглядом. Открывается лампа отверткой, после чего выясняется основная причина неисправности.

2. После вскрытия необходимо разглядеть компоненты лампы.

3. Осматриваем плату и замечаем на ней видимые повреждения, они и могут является причиной поломки.

Как видно на рисунке, стрелочками показаны места пригорания платы. Это означает, что где-то происходит замыкание схемы при включении лампы.
Если же плата в порядке продолжаем осмотр других деталей.
4. Следующим проверяем предохранитель. Найти его не составит труда, одним концом он припаян к плате, а вторым к цоколю. Если он повреждён или контакты не припайные, то причина поломки в предохранителе.
5. Следующий на очереди проверки – резистор. Для определения неисправности в этой части лампы, необходимо воспользоваться мультиметром и провести им замер. В случае нормальной работоспособности резистора, мультиметр покажет сопротивление 10 Ом, в не работающем случае – покажет единицу.

6. Следующим на очереди осмотра – нити накаливания.

Если нити отсоединены от платы или же на них налёт (следы горения), то вся проблема не работоспособности лампы кроется именно здесь.
После того, как поломка была определена, следует её устранить. Самостоятельно разбирать каждую запчасть и пробовать её паять или что-то делать – не вариант, так как на это пойдёт много усилий, а результата может не быть вовсе. К примеру, если проблема кроется в нитях накаливания, то следует заменить данную часть светильника, так как спаивать самостоятельно или ремонтировать их – дело не из лёгких и даже опытный специалист не всегда может справиться с данной задачей. Поэтому не стоит тратить на это время.
Все составляющие ЛС можно приобрести в любом специализированном строительном магазине. Если поломка была определена, а точной модели той детали, которая вышла из строя узнать не удалось из-за нагара или других причин, то квалифицированные сотрудники магазина помогут подобрать именно то, что нужно.
Вывод один – после того как причина была выявлена, стоит заменить неисправную часть, и лампа будет снова радовать вас своим ярким светом.