Лампы дневного света приобрели значительную популярность, которая постоянно увеличивается. 

Люминесцентная лампа дневного света
Люминесцентная лампа — запаянная стеклянная трубка, наполненная парами газа. Когда внутри возникает электрический разряд, частицы возбуждаются и бомбардируют люминофор, нанесенный внутри трубки на ее стенки. Появляется свечение. Газовая среда — плохой проводник для электричества, но первичный импульс достаточной силы обеспечивает включение лампы, после чего нужно лишь поддерживать тлеющий разряд.
Не все виды люминесцентных ламп предназначены для освещения помещений. Цвет излучаемый лампой напоминает дневной. Наверно, по этому их и назвали лампами дневного света. Лампами дневного света называют и разновидность подобных устройств с голубым оттенком свечения. Известно несколько типов таких ламп:
- ЛБ (лампы белого света);
- ЛД (лампа дневного света);
- ЛДЦ (то же, но с цветопередачей).
Первые две применяются для освещения, а третьи имеют оттенки голубого и синего спектра, используются в производственных помещениях. У ЛДЦ хоть и считаются лампами де-люкс, но имеют более низкую световую отдачу, до 15 % меньше, чем у ЛД.
Принцип работы подобных источников света заключается в наличии газовых разрядов, проходящих через пары ртути. Появляется ультрафиолетовое излучение, превращающееся в свет посредством лиминесцентного вещества. Световая отдача при этом больше, чем у лампы накаливания в несколько раз при одинаковых значениях мощности. Также довольно продолжителен срок службы энергосберегающих ламп — до 5 лет, но включать лампу нужно не более 2000 раз.
Люминесцентными лампами освещают большие помещения, что позволяет экономить энергию до 83 %. Недостатками являются такие характеристики энергосберегающих ламп:
- опасность химического заражения парами ртути;
- спектр освещения не очень комфортный и искажает окраску предметов;
- люминофор со временем перестает функционировать, уменьшая КПД;
- лампы дневного света нельзя включать через диммер т.е. плавно изменять освещенность;
- лампы дневного света излучают пульсирующий свет.
Есть и другие неудобства, связанные с эксплуатацией этих ламп, но много и положительных отзывов.
Например, энергосберегающие лампы maxus компактны, экономичны, колба и плафон люстры не нагреваются до такой температуры, когда возникает пожарная опасность. Имеют долгий срок службы. Однако их нельзя просто выбросить вместе с бытовыми отходами, их необходимо сдавать на утилизацию.
Подключение
Как подключить лампу дневного света, зависит от конкретной схемы.
Раньше лампы дневного света включались с применением в схеме дросселя, стартера и конденсатора.


Недостатком таких схем включения являлись мигание света ламп при включении, бьющий по глазам, долгий розжиг ламп и частый выход из строя стартера.
Затем на смену этих схем пришли схемы, где дроссель и стартер заменил один блок, так называемый балансник. Его еще называют ПРУ (пуско регулирующее устройство) или ЭПРА. Лампы стали загораться быстро, без мигания.


В последнее время появилась еще одна разновидность ламп дневного света, это энергосберегающие лампы, работающие по тому же принципу. Там все еще проще. Лампа имеет цоколь наподобие цоколя ламп накаливания. ПРУ (или балансник) спрятан в цоколе ламп. Лампу вкручивают в патрон вместо ламп накаливания.


Как дать вторую жизнь энергосберегающей лампе
Люминесцентные лампы можно включить и после того, как они вышли из строя. Как это сделать описано в статье Как зажечь лампу дневного света без стартера и дросселя и Ремонт энергосберегающих ламп своими руками.
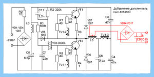
Некоторые умельцы делают импульсные блоки питания из балансников от вышедших из строя энергосберегающих ламп. Схема балансника выглядит так:

Для изготовления блока питания делаются следующие шаги.

- Лампа открывается, что нетрудно осуществить, поддев 4 клипсы отверткой.
- Осторожно обращаясь с колбой, которая весьма хрупкая при нажатии, нужно освободить два контакта, отходящих от нее.
- Спиральные провода, идущие от платы до цоколя нужно обрезать или отпаять.
- На плате вставить перемычку между контактами, которые шли на колбу (смотрите схему).
- Далее наматываем обмотку на дроссель L5, выпаяв ее из схемы. Используется эмалированный провод 0,5 мм, по количеству столько, сколько вместится. Предварительно первичную обмотку изолируем бумагой, скотчем.
- Добавляем к выводам новой обмотки диоды, спаянные в выпрямительный диодный мост VD14-VD17. После диодного моста ставим электролитические конденсаторы C9 — C10 для сглаживания пульсации тока.
- Измеряем вольтметром полученное напряжение. Изменить напряжение можно изменяя количество витков в намотанной обмотке.
Таким образом можно присоединить конструкцию к потребителю электроэнергии с тем же потребляемым напряжением. Энергосберегающая лампа получает вторую жизнь.