Изготовление искателя проводки своими руками по разным схемам

Искатель проводкиВо время проведения ремонтных работ нужно сносить перегородки, рушить стены или перемещать электророзетки с выключателями. Под слоем штукатурки в середине стен расположена электрическая проводка и допущение ошибок может привести к несчастному случаю. Даже банальное навешивание кухонного шкафа или книжной полки может нести в себе опасность поражения электрическим током. Чтобы этого избежать, используют искатель проводки, который можно собрать самому.

Содержание
  • Простейшая схема индикатора
  • Детектор с одним транзистором
  • Сканер с тремя полупроводниковыми триодами
  • Портативный металлоискатель

Простейшая схема индикатора

Собрать элементарную схему искателя скрытой проводки своими руками можно из радиодеталей, находящихся под рукой. Для сборки прибора понадобятся следующие материалы:

  • Искатель скрытой проводкисердечник (магнитопровод);
  • трансформаторный обмоточный провод сопротивлением ≈ 500 Ом;
  • микрофонный шнур со штекером;
  • радиоприемное устройство с микрофонным гнездом.

Обмоточный провод наматывается на сердечник, концы припаиваются к шнуру микрофона и изолируются. Штекер вставляется в гнездо микрофона. Искатель проводки в стене готов в самые сжатые сроки. Громкость приемника выставляется на максимальную отметку и катушкой проводят по местам предполагаемой проводки. Изменение звука укажет на месторасположение скрытой прокладки электрических проводов.

Детектор с одним транзистором

В этом детекторе применяется функциональная возможность полевого транзистора, который реагирует даже на малейшие помехи. При наведении на затвор искателя происходит изменение сопротивления канала.

Детектор с одним транзисторомЭто провоцирует сильное колебание проходящего тока в телефоне с изменением звукового сигнала. В телефоне должно быть высокое сопротивление от 1.6 до 2.2 кОм и гальванический элемент напряжением от 1,5 до 4,5 В. При подключении гальванического элемента полярность можно не учитывать.

Чтобы найти скрытую проводку в стене, детектором сканируют ее поверхность или перегородки, по нарастающему звуковому сигналу определяют нахождение электропровода.

Телефон можно заменить омметром с вмонтированной аккумуляторной батареей, тогда необходимость в гальваническом элементе отпадает.

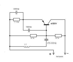
Сканер с тремя полупроводниковыми триодами

Изготовление этой схемы детектора скрытой проводки основано на базе трех полупроводниковых триодов: двух биполярных и одного полевого. На биполярных транзисторах производится комплектация мультивибратора, а на полевом — электронного ключа. Принципиальное отличие от второго варианта заключается в использовании мультивибратора со световым оповещением, а не телефона.

Детектор в рабочем режиме в отсутствии излучения не будет сигнализировать световым индикатором. Как только возникает излучение в области измерительного стержня, полевой триод должен закрыться и активировать мультивибратор. Загорается светодиод, сигнализируя о присутствии электропровода.

Сканер с тремя полупроводниковыми триодами

В схеме используются следующие элементы:

  • малогабаритная кнопка КМ-1;
  • аккумулятор или гальванический элемент от 6 до 9 В;
  • измерительный стержень;
  • корпус детектора.

Для изготовления корпуса детектора подойдет любая пластиковая коробка подходящего размера. Частота мерцания диода регулируется преобразованием параметров мультивибратора, корректируя номиналы конденсаторов или сопротивлений.

Портативный металлоискатель

Назначение металлодетектора заключается в поиске скрытой электропроводки, металлических каркасов и профилей.

Главным отличием от предшествующих образцов является использование обмотки реле взамен катушки индуктивности. Принцип действия металлодетектора заключается в том, чтобы выделить разностную частоту LC и RC- генераторов. При сближении с металлическим предметом у поискового генератора изменяется частота колебания.

Портативный металлоискательВ конструкцию металлодетектора включены:

  • генераторы высоких и низких частот;
  • буферный и выходной каскад;
  • смеситель;
  • компаратор.

Частоты генераторов выбирают почти идентичными. Когда они пройдут сквозь смеситель, образуются три частоты. Третья частота будет эквивалентна разнице колебательных контуров и частот RC. Разностная частота определяется фильтром низкой частоты, который направляет сигнал на сравнивающее устройство (компаратор), где возникает периодический прямоугольный сигнал (меандр) с такой же частотой.

Портативный металлоискатель своими рукамиМеандр попадает на телефон, сопротивление которого должно быть ≈ 0,1 кОм через конденсатор С5. Поскольку из конденсатора и активного сопротивления телефона образуется дифференцирующая RC цепочка, в верхних и нижних точках меандра появляется импульс. В итоге будут слышны щелчки, повторяемость которых будет вдвое выше разностной частоты. Определение скрытой электропроводки будет осуществляться по преобразованию частоты звука.

Перед началом тестирования электропроводка должна быть максимально нагружена. Для обеспечения необходимой нагрузки следует подключить максимально возможное количество электроприборов. Это спровоцирует усиление электрического и магнитного полей, на которые детекторы получают отклик.

Ссылка на основную публикацию